拉弯机设备厂家-东莞拉弯弯圆弯曲加工_东莞市黎明型材拉弯设备有限公司提供1站式解决方案 您好:欢迎进入东莞市黎明型材拉弯设备有限公司官方网站! 收藏本站  |  网站地图
24小时免费服务热线

0769-87512569

广州高谱机械科技有限公司有限公司
  • 首 页
  • 关于我们

    公司简介企业文化视频展示经营理念荣誉资质团体活动工厂容貌

  • 拉弯产品

    弯管产品热弯产品拉弯产品顶弯产品异型弯曲弯圆加工东莞拉弯

  • 型材拉弯机

    拉弯机加工、检验设备通用型拉弯机专用型拉弯机顶弯机滚模机

  • 工程案例

    工程案例

  • 新闻中心

    公司新闻行业新闻技术信息

  • 客户服务

    技术服务相关技术标准部分采购机器客户

  • 联系我们
热搜关键词:拉弯设备型材拉弯拉弯机拉弯工艺拉弯设备型材拉弯拉弯工艺拉弯设备

客户服务

技术服务相关技术标准部分采购机器客户
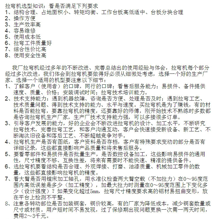
拉弯机采购选型咨询您现在的位置:首 页 > 客户服务 > 技术服务

 

 

上一篇:拉弯机问题咨询

下一篇:没有了

返回列表
  • 关于我们

    公司简介

    企业文化

    视频展示

    经营理念

    荣誉资质

    团体活动

    工厂容貌

  • 拉弯产品

    弯管产品

    热弯产品

    拉弯产品

    顶弯产品

    异型弯曲

    弯圆加工

    东莞拉弯

  • 型材拉弯机

    拉弯机加工、检验设备

    通用型拉弯机

    专用型拉弯机

    顶弯机

    滚模机

  • 新闻中心

    公司新闻

    行业新闻

    技术信息

  • 客户服务

    技术服务

    相关技术标准

    部分采购机器客户

87512569

地址:广东省 东莞市 凤岗镇 五联村 联兴路 安佳第三科技园S栋1号
电话:0769-87512569   87517496   87517562
 QQ: 1362036188
邮箱:dflmcorp@126.com   

版权所有:东莞市黎明型材拉弯设备有限公司  Copyright © 2017 All Rights Reserved.  粤ICP备16005790号-2

  • 在线客服
  • 官方微信

  • 销售电话

    0769-87512569